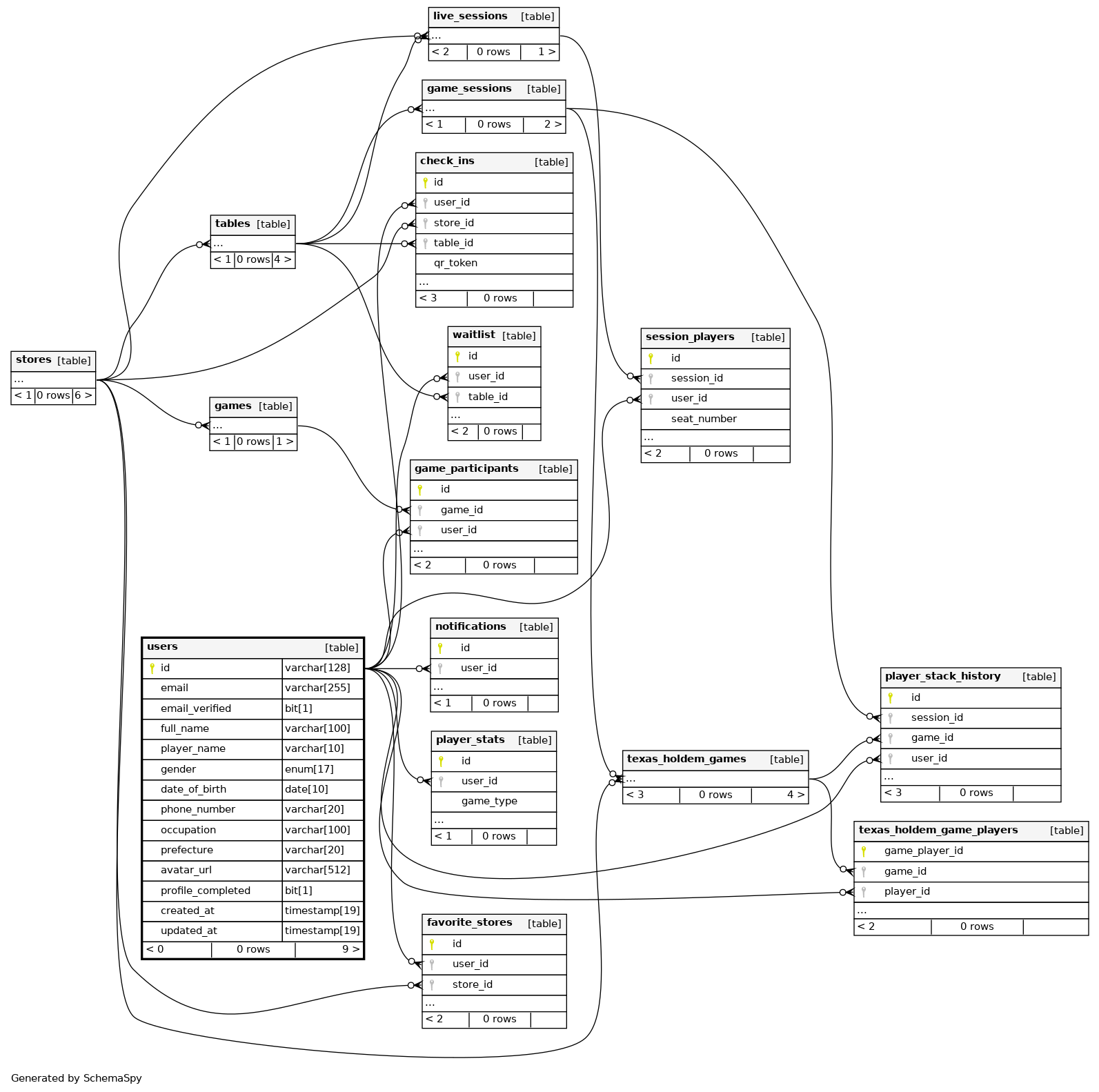
Columns
| Column | Type | Size | Nulls | Auto | Default | Children | Parents | Comments | |||||||||||||||||||||||||||
|---|---|---|---|---|---|---|---|---|---|---|---|---|---|---|---|---|---|---|---|---|---|---|---|---|---|---|---|---|---|---|---|---|---|---|---|
| id | VARCHAR | 128 | null |
|
|
||||||||||||||||||||||||||||||
| VARCHAR | 255 | null |
|
|
|||||||||||||||||||||||||||||||
| email_verified | BIT | 1 | 0 |
|
|
||||||||||||||||||||||||||||||
| full_name | VARCHAR | 100 | √ | null |
|
|
|||||||||||||||||||||||||||||
| player_name | VARCHAR | 10 | √ | null |
|
|
|||||||||||||||||||||||||||||
| gender | enum('male', 'female', 'other', 'prefer_not_to_say') | 17 | √ | null |
|
|
|||||||||||||||||||||||||||||
| date_of_birth | DATE | 10 | √ | null |
|
|
|||||||||||||||||||||||||||||
| phone_number | VARCHAR | 20 | √ | null |
|
|
|||||||||||||||||||||||||||||
| occupation | VARCHAR | 100 | √ | null |
|
|
|||||||||||||||||||||||||||||
| prefecture | VARCHAR | 20 | √ | null |
|
|
|||||||||||||||||||||||||||||
| avatar_url | VARCHAR | 512 | √ | null |
|
|
|||||||||||||||||||||||||||||
| profile_completed | BIT | 1 | 0 |
|
|
||||||||||||||||||||||||||||||
| created_at | TIMESTAMP | 19 | CURRENT_TIMESTAMP |
|
|
||||||||||||||||||||||||||||||
| updated_at | TIMESTAMP | 19 | CURRENT_TIMESTAMP |
|
|
Indexes
| Constraint Name | Type | Sort | Column(s) |
|---|---|---|---|
| PRIMARY | Primary key | Asc | id |
| email_unique | Must be unique | Asc | |
| player_name_unique | Must be unique | Asc | player_name |

