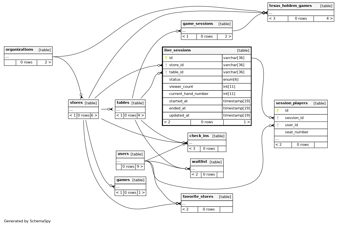
Columns
| Column | Type | Size | Nulls | Auto | Default | Children | Parents | Comments | |||
|---|---|---|---|---|---|---|---|---|---|---|---|
| id | VARCHAR | 36 | null |
|
|
||||||
| store_id | VARCHAR | 36 | null |
|
|
||||||
| table_id | VARCHAR | 36 | null |
|
|
||||||
| status | enum('active', 'paused', 'ended') | 6 | active |
|
|
||||||
| viewer_count | INT | 11 | 0 |
|
|
||||||
| current_hand_number | INT | 11 | 0 |
|
|
||||||
| started_at | TIMESTAMP | 19 | CURRENT_TIMESTAMP |
|
|
||||||
| ended_at | TIMESTAMP | 19 | √ | null |
|
|
|||||
| updated_at | TIMESTAMP | 19 | CURRENT_TIMESTAMP |
|
|
Indexes
| Constraint Name | Type | Sort | Column(s) |
|---|---|---|---|
| PRIMARY | Primary key | Asc | id |
| fk_live_sessions_store_id | Performance | Asc | store_id |
| fk_live_sessions_table_id | Performance | Asc | table_id |

