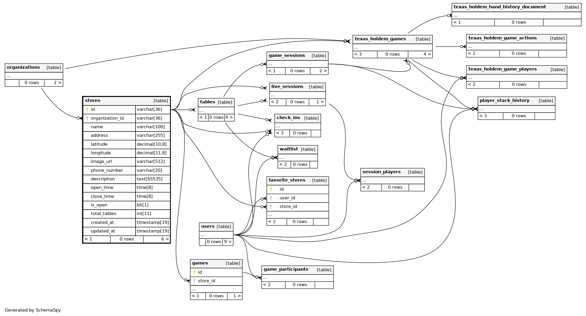
Columns
| Column | Type | Size | Nulls | Auto | Default | Children | Parents | Comments | ||||||||||||||||||
|---|---|---|---|---|---|---|---|---|---|---|---|---|---|---|---|---|---|---|---|---|---|---|---|---|---|---|
| id | VARCHAR | 36 | null |
|
|
|||||||||||||||||||||
| organization_id | VARCHAR | 36 | null |
|
|
|||||||||||||||||||||
| name | VARCHAR | 100 | null |
|
|
|||||||||||||||||||||
| address | VARCHAR | 255 | null |
|
|
|||||||||||||||||||||
| latitude | DECIMAL | 10,8 | null |
|
|
|||||||||||||||||||||
| longitude | DECIMAL | 11,8 | null |
|
|
|||||||||||||||||||||
| image_url | VARCHAR | 512 | √ | null |
|
|
||||||||||||||||||||
| phone_number | VARCHAR | 20 | √ | null |
|
|
||||||||||||||||||||
| description | TEXT | 65535 | √ | null |
|
|
||||||||||||||||||||
| open_time | TIME | 8 | √ | null |
|
|
||||||||||||||||||||
| close_time | TIME | 8 | √ | null |
|
|
||||||||||||||||||||
| is_open | BIT | 1 | 0 |
|
|
|||||||||||||||||||||
| total_tables | INT | 11 | 0 |
|
|
|||||||||||||||||||||
| created_at | TIMESTAMP | 19 | CURRENT_TIMESTAMP |
|
|
|||||||||||||||||||||
| updated_at | TIMESTAMP | 19 | CURRENT_TIMESTAMP |
|
|
Indexes
| Constraint Name | Type | Sort | Column(s) |
|---|---|---|---|
| PRIMARY | Primary key | Asc | id |
| fk_stores_organization_id | Performance | Asc | organization_id |

