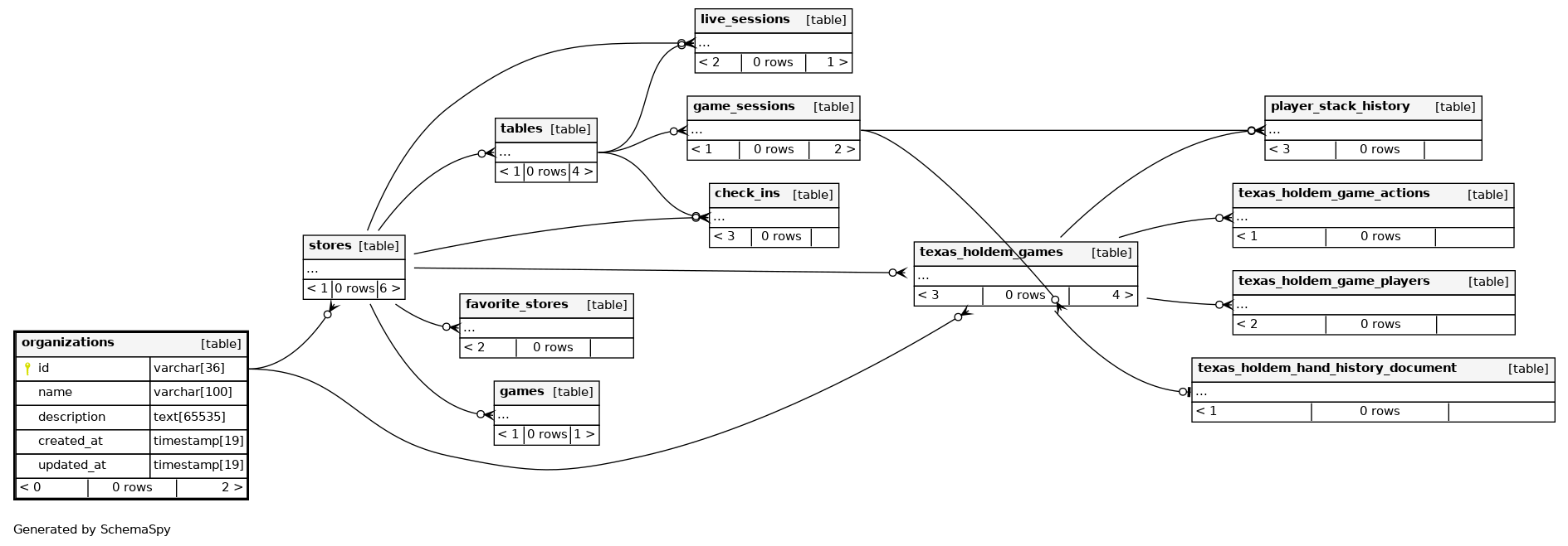
Columns
| Column | Type | Size | Nulls | Auto | Default | Children | Parents | Comments | ||||||
|---|---|---|---|---|---|---|---|---|---|---|---|---|---|---|
| id | VARCHAR | 36 | null |
|
|
|||||||||
| name | VARCHAR | 100 | null |
|
|
|||||||||
| description | TEXT | 65535 | √ | null |
|
|
||||||||
| created_at | TIMESTAMP | 19 | CURRENT_TIMESTAMP |
|
|
|||||||||
| updated_at | TIMESTAMP | 19 | CURRENT_TIMESTAMP |
|
|
Indexes
| Constraint Name | Type | Sort | Column(s) |
|---|---|---|---|
| PRIMARY | Primary key | Asc | id |

