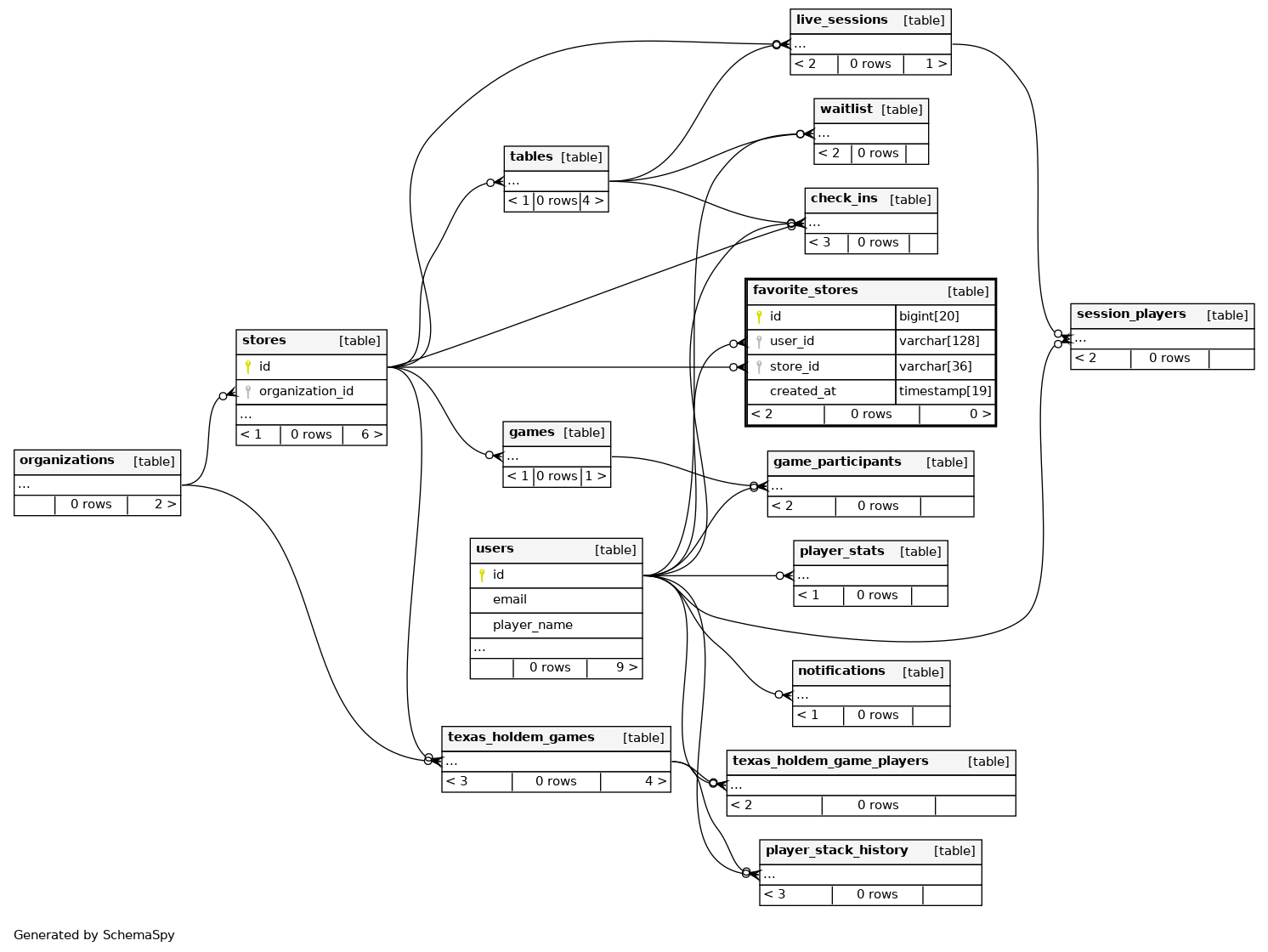
Columns
Indexes
| Constraint Name | Type | Sort | Column(s) |
|---|---|---|---|
| PRIMARY | Primary key | Asc | id |
| fk_favorite_stores_store_id | Performance | Asc | store_id |
| idx_favorite_stores_unique | Must be unique | Asc/Asc | user_id + store_id |
0 rows
| Constraint Name | Type | Sort | Column(s) |
|---|---|---|---|
| PRIMARY | Primary key | Asc | id |
| fk_favorite_stores_store_id | Performance | Asc | store_id |
| idx_favorite_stores_unique | Must be unique | Asc/Asc | user_id + store_id |