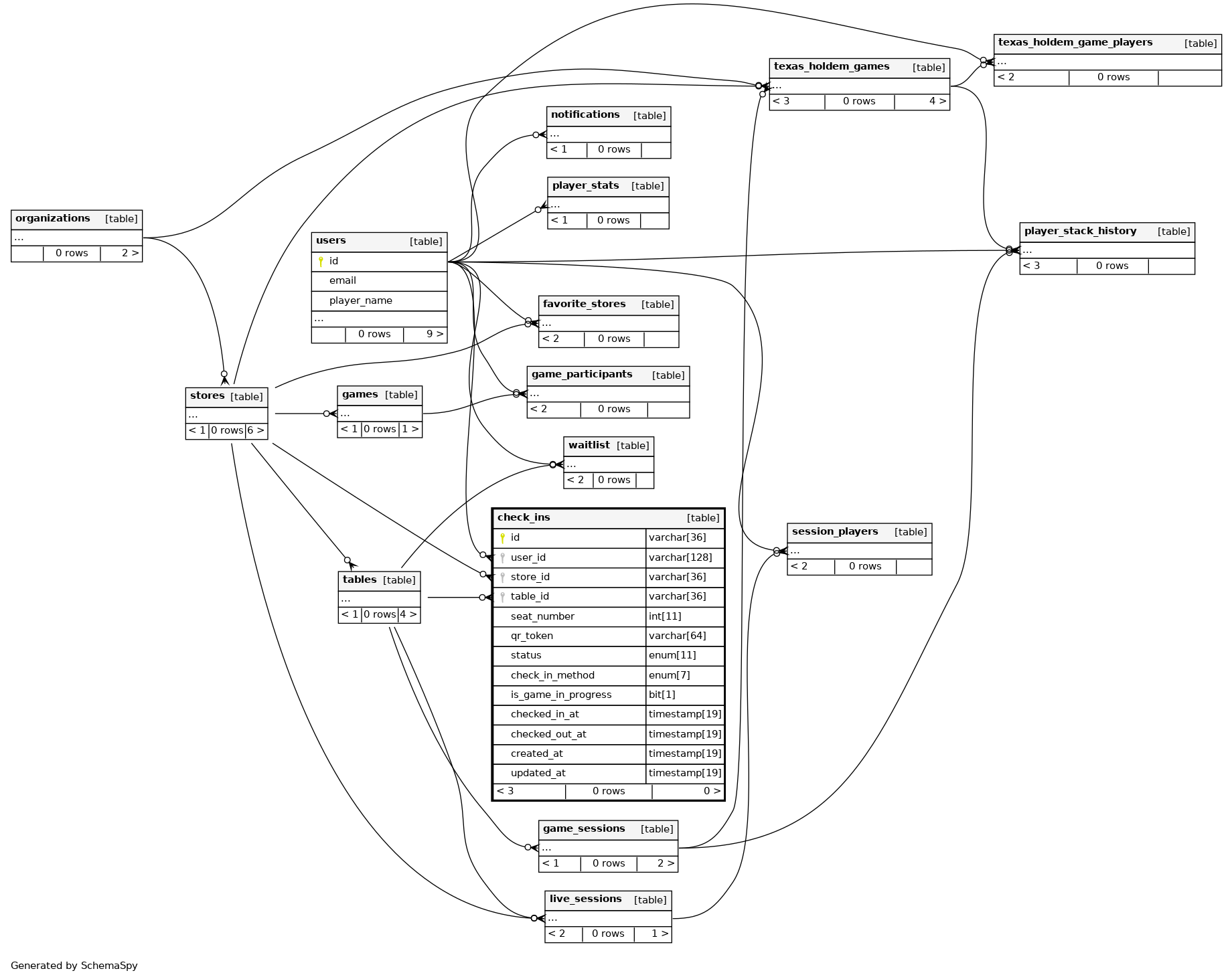
Columns
| Column | Type | Size | Nulls | Auto | Default | Children | Parents | Comments | |||
|---|---|---|---|---|---|---|---|---|---|---|---|
| id | VARCHAR | 36 | null |
|
|
||||||
| user_id | VARCHAR | 128 | null |
|
|
||||||
| store_id | VARCHAR | 36 | null |
|
|
||||||
| table_id | VARCHAR | 36 | √ | null |
|
|
|||||
| seat_number | INT | 11 | √ | null |
|
|
|||||
| qr_token | VARCHAR | 64 | null |
|
|
||||||
| status | enum('pending', 'active', 'checked_out', 'expired') | 11 | pending |
|
|
||||||
| check_in_method | enum('qr_code', 'manual') | 7 | null |
|
|
||||||
| is_game_in_progress | BIT | 1 | 0 |
|
|
||||||
| checked_in_at | TIMESTAMP | 19 | √ | null |
|
|
|||||
| checked_out_at | TIMESTAMP | 19 | √ | null |
|
|
|||||
| created_at | TIMESTAMP | 19 | CURRENT_TIMESTAMP |
|
|
||||||
| updated_at | TIMESTAMP | 19 | CURRENT_TIMESTAMP |
|
|
Indexes
| Constraint Name | Type | Sort | Column(s) |
|---|---|---|---|
| PRIMARY | Primary key | Asc | id |
| fk_check_ins_store_id | Performance | Asc | store_id |
| fk_check_ins_table_id | Performance | Asc | table_id |
| fk_check_ins_user_id | Performance | Asc | user_id |
| idx_check_ins_qr_token | Must be unique | Asc | qr_token |

