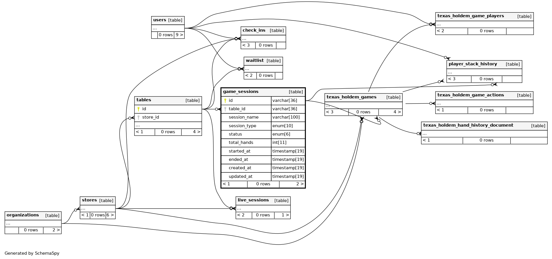
Columns
| Column | Type | Size | Nulls | Auto | Default | Children | Parents | Comments | ||||||
|---|---|---|---|---|---|---|---|---|---|---|---|---|---|---|
| id | VARCHAR | 36 | null |
|
|
|||||||||
| table_id | VARCHAR | 36 | null |
|
|
|||||||||
| session_name | VARCHAR | 100 | null |
|
|
|||||||||
| session_type | enum('ring_game', 'tournament') | 10 | null |
|
|
|||||||||
| status | enum('active', 'ended') | 6 | active |
|
|
|||||||||
| total_hands | INT | 11 | 0 |
|
|
|||||||||
| started_at | TIMESTAMP | 19 | CURRENT_TIMESTAMP |
|
|
|||||||||
| ended_at | TIMESTAMP | 19 | √ | null |
|
|
||||||||
| created_at | TIMESTAMP | 19 | CURRENT_TIMESTAMP |
|
|
|||||||||
| updated_at | TIMESTAMP | 19 | CURRENT_TIMESTAMP |
|
|
Indexes
| Constraint Name | Type | Sort | Column(s) |
|---|---|---|---|
| PRIMARY | Primary key | Asc | id |
| fk_game_sessions_table_id | Performance | Asc | table_id |

